摘要:数字化正在催生学习的革命,智能时代高等教育人才需求的改变呼唤育人方式的创新。分析与总结当今世界高等教育数字化发生的变革和面临的挑战,对寻求高等教育数字化未来发展策略、指引未来发展方向等具有重要的意义。《无限的可能:世界高等教育数字化发展报告》从育人方式、办学模式、管理体制、保障机制四个方面,总结了当今世界高等教育数字化领域发生的深层次变革及取得的显著成效,指出世界高等教育数字化发展面临一系列挑战,主要体现在四个方面:在探索数字化育人方式新路径方面,教育数字化鸿沟依然存在并不断加剧、数字化建设仍需不断完善等;在再造“数字化+”教育新模式方面,全过程在线教育的办学模式改革任重道远,数字化教育缺乏灵活的学分认证与学位认证体系等;在适应数字化管理新常态方面,缺乏与高等教育数字化相适应的大学支撑体系管理等;在制定数字化时代教育保障新规则方面,产学研协同保障机制不充分,高等教育数字化质量认证与可信安全保障需进一步加强等。
关键词:高等教育数字化;育人方式;办学模式;管理体制;保障机制
中图分类号:G434 文献标志码:A 文章编号:1673-8454(2023)01-0044-17
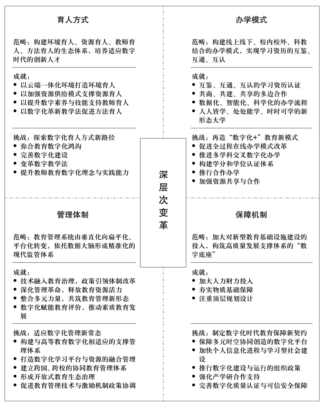
世界范围内,各级各类教育正面临数字化引发的深刻变革。作为创新思想的发源地、创新人才的培养地、创新技术的孵化地,高等教育更是首当其冲。高等教育在数字化时代的浪潮中,理应超前识变、科学应变、主动求变。发展学生多方面、多维度能力,必须建立以学生为中心的全面培养教育体系,推广多种混合教学方式,通过更加开放化、精准化、个性化的育人方式,培养适应数字时代的创新人才;信息技术的融入正在加速促进高校新型办学模式的产生,一方面体现在对传统办学模式的改进和优化,另一方面体现在直接推动新型办学模式的产生;数字化正在重塑高等学校管理体制和治理结构, 传统的教育管理与决策正在从以管理流程为主的线性范式,逐渐向以数据为中心的扁平化、平台化范式转变,教育管理由“粗放式”向“精准化”转变;高等教育数字化发展需要强有力的保障机制支撑,高校应加大对教育数字化转型必需的相关基础设施的投入,为构建高质量高等教育体系提供“数字基座”。通过建设性对话和多方合作,共建共享数字教育资源、构建合理利益协调机制、保护知识产权、建立健全新型教育服务监管制度,保障数字化转型顺利进行。关于世界高等教育数字化深层次变革的总体分析如图1所示。

图1 世界高等教育数字化深层次变革的总体分析
一、数字化育人方式的探索和尝试
高等教育育人方式的系统性变革,主要涉及环境、资源、教师、教学法等多项要素,涵盖育人理念与目标的重塑、课程体系的重构、教学组织与管理的创新、教师队伍能力的提升、教学方法的改革等方面内容。如何通过数字化改进、改造人才培养的全要素、全过程、全环节,是当前世界高等教育界正在努力探索的新课题。
(一)云端一体化环境打造环境育人
在环境育人方面,云端一体化实现了由云到端、由端到云的一体化流程再造,呈现出线上线下教育融合、虚实场景融合的特征和趋向。
1.打破时空限制,线上线下教育融合发展
随着高校线上平台的层出不穷,线上线下教学环境的结合改变着教育的面貌,也为数字时代教育的环境育人创新提供了新的路径。中国鼓励高校夯实教学新基建,打造多种形式的数字化教学场景。西安电子科技大学建设“智课平台”,构建起线下课堂教学、线上同课堂跨地域互动的多空间协同教育支撑体系;苏州大学启动“云中苏大”项目,加速推进大学的数字化转型;华中师范大学先后建成60余间智慧教室,开设超过2200门在线课程,并为全校师生构建了在线学习和社交空间,为学生创设了更具沉浸感和临场感的学习体验。同时,依托智慧教室和线上学习空间建设,采集学生在不同学习环境下的多模态数据,实现了学生综合素质的精准评价。通过对学生学习习惯、课堂互动、学业表现等多个维度的数据进行采集、分析和反馈,学校教师精准化教学能力显著提高,学生自主学习能力大大增强,从而实现了教育规模化与个性化的统一。
2.数字化催生虚实场景融合的教与学
课程是人才培养的核心要素,课程教学质量直接决定着人才培养的质量。数字化条件下,传统的课程教学内容与教学方式遇到严峻挑战,需要积极发展虚实融合的教与学,探索智能化的教育教学新形态,创新课程教学方式和手段,致力于如何让学生“学得更好”。课程设计和学习支持服务充分考虑新一代大学生“数字原住民”的认知特点和学习行为习惯,注重学生的获得感和满意度,促进个性化学习。例如,虚拟仿真实验教学是高校在实现虚实融合、优化实验教学、提升环境育人方面的积极探索。虚拟环境的搭建,运用三维建模、人机交互、传感器、超级计算、虚拟现实、增强现实等技术手段,与现实中的实验教学环境深度融合, 改变了实验多为理论验证的传统教学模式。虚实结合的实验环境重点解决了传统实验项目中条件不具备、实际运行困难、涉及高危或极端环境、高成本、高消耗、不可逆操作等难题。中国从2013年开始推动全国高校开展虚拟仿真实验教学资源建设,上线了国家虚拟仿真实验教学课程共享平台“实验空间”,为全国高校提供了虚拟仿真课程开放共享服务。又如,基于元宇宙的“元大学”逐渐兴起,高校借助沉浸式虚拟现实等技术创设数字孪生校园,学生的数字化身在其中开展学习活动。与传统大学相比,“元大学”为学生创设了更具沉浸感、临场感、未来感的学习环境。
(二)加强资源供给支撑资源育人
大数据应用与教育信息化发展不断进行深度融合,资源既是教学数据的重要来源,也是教育改革的落脚点。大数据技术结合统计分析和逐渐强大的计算力,对教育大数据进行深度挖掘与多元分析,可视化呈现数据背后隐含的教学意义和价值,借助机器学习和深度学习工具对海量的学生课堂行为、作业、测验、考试成绩等数据进行分析和洞察,既有利于教师获知学生的学习状态,帮助教师进行教学反思和教学优化,同时也能够推动精准的教学决策,创造具有适应性和个性化的教育体验,从而辅助教师更精准地“教”,指导学生更有效地“学”。
1.数字化促进包容公平的优质教育,弥合数字鸿沟
在促进教育公平的数字教育资源供给服务方面,许多国家高度重视数字教育资源平台的搭建, 逐步形成从建设、应用到评价的数字教育资源体系。2019年,联合国教科文组织第40届大会通过《关于开放教育资源的建议书》,为各国建立开放的数字教育资源和解决全球数字化教育资源不足的困境提供了具体目标和政策指引。中国“国家高等教育智慧教育平台”于2022年3月上线,其建设目标是汇聚国内外最好的大学、最好的教师、建设最好的课程。平台已成为覆盖高等教育人才培养全过程的综合平台,面向高校师生和社会学习者提供2.7万门优质慕课,以及6.5万余条教材、课件、案例等各类教学资源,并提供全流程教学服务、个性化教师专业发展等支持服务。截至2022年10月,全世界慕课用户共计5.9亿,全网共提供约6.45万门慕课课程。
2.数字化提高教育教学质量与学习效率
实现线上和线下教学相结合的交融式教学模式,通过高质量混合式教学探索教育现代化最优路径,以此实现技术与数字资源的优势最大化,根据学生的需求促进差异化教学,并推进课堂互动。各慕课平台正在积极探索深度融入高等教育,基于慕课资源的混合式教学层出不穷。一方面,慕课数量的逐年增多以及涉及学科门类的不断丰富,为开展校内混合式教学奠定了强大的资源基础;另一方面,慕课资源与面对面教学相互配合,使教师有机会根据培养目标与学生特征进行个性化调整,让教学更加有针对性,提高课程教学的效率与质量。例如, 依托世界慕课与在线教育联盟,清华大学与全球高校伙伴深化合作,自 2021年起推出全球融合式课堂,吸引600余位境外高校学生加入,在构建全球化课堂方面作出了有益的探索。
(三)提升数字素养与技能支持教师育人
在新的时代背景和育人要求下,高等教育的育人方式呈现出多主体之间的协同性,而教师的数字素养与技能对育人方式具有独特作用。近年来,在多主体的协同育人之下,高等教育愈加注重知识教学、能力培养和素养发展相结合,同时调动基于人工智能的智能助教、AI教师等技术主体,探索科教结合、产教结合、技术赋能的人才培养新模式。
1.数字化提升教师的全方位主体作用
伴随着新一代数字技术的迅猛发展, 教学数字化转型对教师的能力提出了新要求。尤其在疫情的冲击下,数字胜任力已成为世界各国研究者普遍关注的主题,其中教育工作者数字胜任力的发展对培养学习者的数字胜任力,以及实现教育信息化都有着极为重要的意义。为更好地促进教育工作者数字胜任力的发展,欧盟颁布《欧盟教育工作者数字胜任力框架》,指导欧盟多国开展教育工作者数字胜任力的培养。
2.数字化赋能新时代的教师队伍建设
推进数字化对新时代教师队伍高质量发展具有重大意义。教师队伍应该是一个整体建设,整个团队应当拥有较高的理论研究水平和技术实践能力,团队成员之间相互配合、互相补充、各展其长,又能互相学习、共同进步。2022年,中国在国家智慧教育公共服务平台设立暑期教师研修专题,首次面向各级各类教师同时组织开展在线学习,一个半月左右时间有超过1300万人参加了学习,开创了世界上最大规模教师在线学习项目,促进了优质资源普惠共享,有效提高了培训效能。
(四)数字化革新教学法促进方法育人
高等教育教学法是实施教学实践的原则和方法,受到资源、工具等内部教学要素的影响。互联网带来的教育数字化转型,正在从内外两方面推动教学法知识体系和教学实践的数字化转型,促进数字教学法育人。
1.数字化搭建教学法知识体系
自2020年起,受疫情影响,在线教育发展迅猛,客观上大大加快了世界高等教育数字化转型的步伐。在数字资源、 数字工具、数字平台等构成的数字化教学生态环境下,数字时代的教学法知识体系和实践范式正在发生快速而深刻的改变。在2020年疫情背景下,美国现代语言协会以在线出版方式发布数字教材《人文学科中的数字教学法》,不仅带来一种新型“数字教学法”的内容体系,也展示出数字环境下新型教学法的“教材”形态。该教材有近800位作者参加编写,征集了 573个优质“教学构件”案例,用59个关键词、24类教学构件、79种标签等“元数据”把优秀案例编织在一起,形成一部教师可以交叉、重混使用的“数字教学法”新型教材。
2.数字化引领创新性的数字化教学法
教学法的数字化转型包含教学理念、教学方式、教学素养等多方面的工作,一系列数字化工程的实施和提升,给高等教育发展注入创新性动力。英国开放大学每年发布一份《创新教学报告》(Innovating Pedagogy),研究并推介当今及未来十年影响学校教育的重大教学创新。该报告以创新和未来展望为主题,每年提出10项已经有所应用但尚未对教育产生深远影响的创新教学法,旨在探索教学、学习以及评价前沿与进展,为教师、政策制定者、学术研究者及其他相关方提供参考。2022 年的《创新教学报告》为后疫情时代的教育界提出10项有前景的创新教学法:混合模式、双重学习场景、微证书教学、自主教学、影响者主导的教育、家庭教学、幸福教育等。
二、数字化办学模式突破传统
传统大学的办学模式根植于印刷技术营建的环境,课堂资料依托“教材”媒介流传,学生档案借助“档案馆”场所储存,学生从入学到毕业的全流程数据,由高校不同部门分散分头管理,缺乏整体性与规范性。随着信息技术的发展,高校办学模式逐渐向数据化、系统化、共享化发展。
(一)互鉴、互通、互认的学习资历认证
目前,世界各国正在共同搭建交流合作平台,开启全球认证,完善互认机制,真正实现学习资历的互鉴、互通、互认,如学分认证、证书认证、学位认证等。
在学分认证方面,主要存在两种形式:一是学生于在线平台上选修指定课程,考核合格的学生可自愿进行学分认定;二是高校之间为丰富学生选择,互相开放部分课程,供外校学生线上或线下学习,通过考核后进行学分认证。表1展现了部分国家对在线教育课程学分认证采取的相关举措。
表1 各国在线学分认证方面的相关举措

在学习认证方面,IMS全球学习联盟正在探索数字学习成果的认证,推进微证书的认证效力;欧洲慕课联盟于2019年制定了微证书标准框架;美国部分州已承认微证书的合法性,或批准微证书提供方与高等教育机构展开合作,以对微证书进行试点、评估与分发;英国高等教育质量保证局发布《微证书特征声明》,提出微证书的学分受到英国高等教育资格框架的认可,以使微证书拥有标准的质量保证机制。中国慕课平台也与高校合作开设学习项目并为学习者颁发学习证明。如学堂在线与世界知名院校合作开设了 14个认证项目,学习者在指定时间内完成相应学习内容并通过考试后,可获得平台和院校联合颁发的学习证明。此外,爱课程(中国大学MOOC)与中国高校合作开设了土木工程系列慕课等13个认证项目;智慧树平台与中国高校共同开发了涵盖人工智能、大数据等方向的18个微专业,以模块化、短学程重构微专业核心课程,以混合式教学方法提高教学效率。
在学位认证方面,世界各主要慕课平台均对获得合格成绩的课程学习者颁发学习证书,给予学习成绩的认证,基于所获得的多门慕课学习证书,获得“微学位”已变成现实。截至2021年12月,根据Class Central报告,除中国外,世界慕课已提供1670个微学位及70个慕课学位。
(二)共商、共建、共享的多边合作
办学数字化技术降低了高等教育机构进行合作办学所需要的物质基础, 扩宽了优质教育资源国际共享渠道,拓展了高等教育机构的服务区域边界。数字化办学模式使高校拥有了更多的合作者,涌现出大量跨国高校办学、高校和企业办学。各国政府进一步放宽办学入学条件,扩大办学准入范围,积极鼓励和支持社会力量投入数字化办学中。中国自2020年开始提出“慕课出海”,通过多渠道、多平台提供慕课,以促进数字时代高等教育的国际化。例如,以学堂在线和爱课程两大平台为主,已提供400余门慕课。
(三)数据化、智能化、科学化的办学流程
高校使用的统一的数字化管理平台,完成学生从入学到毕业全流程的操作和即时检测,达到流程标准、模板统一、处理及时、储存长期的效果,推动办学流程更加数据化、智能化、科学化。
传统的办学模式是在固定的校园,按照统一的人才培养方案来完成。脱离印刷技术环境后,数字化办学通过网络扁平结构重新整合课程,并反作用于传统的高校办学,逐步打破院系和专业的边界,使学科之间获得充分的交流,形成更加开放、灵活、多元、动态的办学体系。在高校内部,数字化办学简化了传统的高校入学流程,“一站式”解决了高校学生在校期间的衣食住行线上办理工作。在高校外部,随着数字化教学内容在社会化平台上的共享、统一认证平台和标准的建立,全过程的在线办学成为可能。对于全过程的在线办学而言,高校所提供的不再囿于视频内容,还包括在线选课、课程内容、课程服务、课程考核、课程数据、课程价值等。
(四)人人皆学、处处能学、时时可学的新形态大学
数字化办学服务于多场景办学,高联通、多场景、跨时空、强生态、强融合的数字化办学新形态满足了不同教学场景的需求,如多校区办学、无校区办学等,改变了面对面的传统办学形式,带来高等教育领域的新变革。由于高校合并和高校扩建,很多高校形成了多校区办学的格局。依靠数字化手段是有效解决多校区空间屏障、提高办学效率的重要途径。数字化技术的发展更突破了传统大学的物理边界,让人人皆学、处处能学、时时可学成为可能。
目前,国际上已有学校开展无校区办学的实践。源于美国的密涅瓦大学不设固定校园,在美国旧金山、韩国首尔、印度海德拉巴、德国柏林、阿根廷布宜诺斯艾利斯、英国伦敦等城市均设校区,学生可以在不同的国家和地区进行游学。每个城市就是一所校园,学生可以从社会中学,感受多样的政治、经济、文化和环境。密涅瓦大学在每个城市都会组织Civitas活动,促进学生与当地政府、企业及教育机构的交流与沟通。密涅瓦大学每周都会组织社会合作课程,开展实践学习。每个学期结束时,不仅要求学生基于所在城市完成一项地域性作业,而且要与当地机构共同完成一个城市合作项目,用所学知识解决社会实际问题。英国开放大学是经英国皇家特许批准成立的公立研究型大学,总部坐落在北伦敦,在英国各大城市均设有教学中心,是世界上第一所成功采用在线教学和开放式办学培养学生的高等教育机构,也是英国和欧洲最大规模的高校,在校生规模超过17万人,自成立以来已有超过200万名毕业生。
三、数字化管理体制的重塑与超越
作为高等教育数字化的重要维度之一,数字化管理对于高等教育发展有着重要意义。世界各国都在积极推动高等教育数字化管理体制机制改革,并取得了丰硕成果。
(一)技术融入教育治理,政策引领体制改革
数字化管理是对当前手工与信息化管理的颠覆,引发模式与应用形式、技术与手段、内容与结果的重大变化,是高等教育数字化转型发展带来的必然结果。数字化管理体制将以数字化改革助力高等教育体制优化,实现高校教学与人才培养机制的转变,实现制度规则的重塑。数字化建设与改革进程中,国际性教育组织、各国政府、教育行政机构、大学甚至是社会组织等均把政策、制度、机制等带有管理体制成分的规划设计放在首位,成为指导推进数字化转型的重要保障。
1.智能技术与大学治理政策的深度融合
高校作为直接育人的主体,是开展数字化教学与人才培养的主阵地。高校在数字化管理体制上,要对办学治教进行数字化改造,以适应数字时代教学与人才培养的现实需要。德国重视人工智能技术与大学治理的结合,在课堂教学评估中已开始尝试。上海理工大学以教育数字化助推学校治理现代化,建设“全数字化智能大学”,实现一网通办、一网统管、一网畅学,构建共建共治共享生态圈。计量大学校园大脑(数字孪生平台)“量大微脑”1.0于2022年5月正式发布, 实现了校园全要素数字化和虚拟化、校园状态实时化和可视化、校园管理决策协同化和智能化。
2.政府引导数字化转型作用明显
从经济与社会数字化转型到高等教育的数字化转型,国家行为一直发挥着主导作用,这并不因社会制度等的差异而有明显差别。政府或教育行政部门要制定配套的管理制度,形成体系化的规定和要求,从上至下借助数字化的系统与平台进行国家或地区层面的宏观管理,推进高校数字化教育教学的办学模式、育人方式形成体制化、机制化。《中国教育现代化2035》提出加快信息化时代教育变革,建设智能化校园,统筹建设一体化、智能化的教学、管理与服务平台。围绕网络强国、数字中国和智慧社会建设,2022年1月,中国启动实施国家教育数字化战略行动,这是继《教育信息化2.0行动计划》后又一具有显著标志性的事件,旨在深化信息技术与教育教学融合创新,推动教育教学数字化迈向更高水平。
国家高等教育智慧教育平台是基于中国已有的慕课资源建立起来的统一性平台,在服务智能化、数据精准化和管理全量化三个方面实现了技术创新与突破,推动了教育生态体系治理建设。在此之前,中国由社会力量为主导建设的慕课平台数量超过30个,国家高等教育智慧教育平台的上线运行标志着中国在线开放课程发展进入一个新的阶段,在线教育将呈现出新的发展态势。
(二)深化管理革命,释放教育资源活力
数字化教育教学是以数字化为主线的一场技术革命,同时也是一场深刻的管理革命和服务革命。促进教学秩序和教学资源的深度优化,是涵盖制度、规划、技术、基础设施与资源、内容、平台与工具、标准与规范、环境与生态等在内的多元化复杂工程。数字技术的集成运用,可以引导高等教育工作人员养成数字化的理念与思维,促使学校形成数字文化,对数字化的教育资源建设、教学管理秩序、内容与载体开发及运用、平台与工具研制及使用带来深刻变革。
教学数字化管理体系加速建立,数字化资源配置得到规范管理。从微观的课程层面管理到中观的专业层面管理,再到学校层面的校级管理和对企业提供运行与服务的平台管理,乃至到政府引导与协同管理,管理体制、生态管理和国际合作管理都得到了加强。欧盟先后两次发布《数字教育行动计划》,推动欧洲构建数字教育体系,形成数字教育生态,并加大管理力度。俄罗斯出台了面向2030年,俄罗斯高等教育从传统模式向数字一体化、大数据管理模式转型的目标和措施。以“智能+教育”的方式大力推动网络化、虚拟化实验教学,开辟出网络空间开展实验教与学的新平台,成为教育数字化改革的重要特色。中国启动虚拟仿真实验教学项目建设,建设了国家虚拟仿真实验教学课程共享平台“实验空间”。2020年11月,教育部公布728门虚拟仿真实验教学一流课程,“虚仿实验”等教学场景越来越丰富。
(三)整合多元力量,共筑教育管理新形态
数字化教育教学是一种新的形态,在技术的驱动与赋能下将更大程度地改变教学的管理模式、方法和手段、内容与形式,也将进一步重塑教与学的方式、师与生的关系,从而带来一场更为深刻的变革。因此,这种变革也必将连锁性地带来教育教学在管理形态上的重大变化。在支持高等教育管理方面,数字化为强调多方参与和协调治理的生态治理模式、强调体制机制创新的高等教育管理改革等,提供了坚实的技术支持与保障。
1.全在线教育的数字化管理
英国在这方面走在世界前列,凭借一流的数字基础设施,英国高校利用机器学习等人工智能技术构建沉浸式学习空间, 各类数字化教学资源、智能化学习辅助工具提升了教与学的效能。中国的“国家高等教育智慧教育平台”,对数十个在线开放课程平台上的课程教学过程与平台本身实现统一管理。这种“平台管平台”的新模式、新做法,为适应数字时代的教育教学管理开辟了新途径。
2.跨校协同教育教学数字化
数字化资源与教学的共享性与传播性,直接带来了不同地域高校之间网络化、信息化的交流,使教育教学的管理向数字化进行靠拢。参照慕课的发展,从管理角度规划教育数字化发展进程中各方职责,形成分工与协作的共同参与格局,促进了数字化改革的良好发展。注重数字化对高等教育改革的过程导向性与目标牵引性,在此过程中,逐步对数字化管理体制进行改革,形成数字化建设与管理的协同健康发展。新冠疫情暴发以来,跨国、跨校教育教学管理模式快速向数字化方向演进,出现了明显的新变化和新进展。联合国教科文组织拉美和加勒比地区高等教育研究所在疫情期间实施虚拟学生流动项目,发布报告《动态思维:后疫情时代虚拟学生流动的机遇与挑战》。为推动基层教学组织管理创新,中国教育部利用网络通信技术和信息化平台发起虚拟教研室建设,建立高校教师的网络研讨平台,已建设657个虚拟教研室,参与教师超过3万人,共享教研资源1.2万份,教研活动记录5万余条,实现了跨校、跨区教研。
(四)数字化赋能教育评价,推动素质教育发展
高校对教育教学评价进行数字化改造,以适应数字化时代教学与人才培养的现实需要。运用数字化的理念思维、规章制度、系统工具等对师生员工、教学活动、考核评价、资源使用、互联互通等进行科学、合理、准确、全面的数字化管理,形成基于大数据的全量化、智能性的教育教学评价体系和评价结果。数字化管理承载的数字化服务,带来高校管理体制与方法、服务模式与效率的变革——线上或掌上一站式服务、无纸无表格无单据办公、扁平化组织与管理等得到运用,基于大数据的质量评价与保障将成为高校治理的重要手段与方式,数字化提供了更加广泛和精准的教育服务。
智能时代对人的综合素质评价提出了更高的要求,而面向个体的精准化教学一直是教育发展中的一道难题。人工智能技术的导入打破了传统单一维度以分数为主的评价机制,全面加强对师生动态数据的感知、采集、分析和监测,为实现学生综合素质的多维度评价提供了可能。此外,随着大数据、区块链等技术的发展,学习档案、学业评估和学历证书正从纸质化走向数字化,数字化学业证书逐渐成为高等教育国际化和跨境人才交流的重要机制和手段。德国的人工智能校园项目包含人工智能中的数据技能,旨在实现有质量保证的数据使用和评估功能。美国的教育数字化平台不仅能整合国家的各项评估标准,形成系统的评估框架,还能依据国家教育技术标准与框架对教师、学生等进行综合性测评,提高了师生的数字能力。
四、数字化保障机制加速推进
高等教育数字化保障机制是教育数字化转型的基础底座,主要包括人力财力保障、物质保障、政策条件保障等。各国在建设高等教育数字化保障机制的过程中进行了各自的探索,并取得了显著的成效。
(一)加大人力财力物力投入
高等教育数字化发展离不开数字化人员支持和经费投入作为保障。2017 年,一项基于800余所美国高校关于IT方面财务、人员配备和服务的调査发现(见图2),美国高校信息技术方面的支出平均占学校总支出的4.3%,学校每年为每个在读学生、在职教师及员工的花费为958美元。平均而言,每1000 名大学师生中,就有7.9个负责数字化的全职工作人员,其中学生员工平均占数字化工作人员总数的17%,学校为每位负责数字化的工作人员专业发展方面的支出平均为1162美元。

图2 美国高校 IT 预算支出结构(2017)
(二)夯实物质基础保障
推动5G、大数据、云计算、人工智能等新一代信息技术的应用,持续建设信息网络、平台系统、数字资源、智慧校园、创新应用、可信安全等新型基础设施,是发展教育数字化的关键驱动力。打造智慧教育公共服务平台,统筹学习、教学和管理过程中的大数据,建立教育大数据仓,促进教育数据的贯通共享,组建教育大脑,统筹推进数据融合融通,面向学生、教师和学校建立数据应用和分析模式。
1.算力为教育数字化转型注入新动能
算力是数字经济时代集信息计算力、数据存储力、网络运载力于一体的新型生产力,是支撑数字经济蓬勃发展的重要底座,是激活数据要素潜能、驱动经济社会数字化转型、推动数字政府建设的新引擎。
2.教育云全面加速教育数字化转型
中国浙江省实施“教育魔方”工程, 大力推进教育数字化改革。运用大数据、云计算、物联网、5G、人工智能等新一代信息技术,引领行业云、智慧校园等教育领域新型基础设施建设。推进教育“云网端” 一体化,按照“多云融合、多网互通、多端智联、应用支撑、统一管控”原则,统筹利用全省政务云基础设施体系,设计适宜各类学校个性化应用的教育公共服务行业云,实现教育计算机网、电子政务外网和互联网安全互通、融合发展。依托“浙政钉”和“浙里办”,建立统一的应用访问入口,提供政校协同、校园治理、家校互动、在线教育等应用和服务。构建教育大数据仓,基于数据空间与数据管道,推进教育数据无感采集、动态汇聚、智能治理、授权使用。建设“组织、数据、应用”三大中枢,为流程再造和业务协同提供有力保障。建立以人与机构为核心的教育行业统一赋码体系,将教育数据逐步转化为数据服务能力,打通数据所有单位、使用单位与应用服务提供单位之间的共享通道,以数据充分共享支撑教育领域数字化改革。
3.数据中心为教育数字化转型提供新平台,为数字大脑的持续演进提供物质基础
随着高校信息技术与教育教学的不断深度融合,高校信息化建设与应用水平得以提升,数字校园逐步向智慧校园转型。高校数据中心作为数字校园的重要组成部分,是承载数字校园平台及其他信息应用系统的主要技术支撑平台。在高校数字化转型过程中,高校数据中心建设需要适应业务和数据的变化,利用云计算、大数据、人工智能等新技术来促进其云化转型,构建新一代云化数据中心。数字校园是智慧校园建设的基础,智慧校园是数字校园建设的高阶发展阶段,从数字校园到智慧校园的发展过程中,数据中心经历了从“物理化数据中心”“虚拟化数据中心”到“云化数据中心”三个阶段的转型发展。云化数据中心一方面可以促进学校IT基础架构的集约化建设,构建学校数字化转型的技术中台,更好地支撑高校智慧校园应用创新;另一方面可以帮助高校信息化管理团队的角色从传统支撑中心向运营职能中心转型,赋予全校师生“懂云、用云、上云”的能力,提升全校师生信息化素养,构建高校数字化组织能力,从而助推教育数字化转型。
五、世界高等教育数字化发展面临的挑战
(一)探索数字化育人方式新路径
目前,世界高等教育的数字化育人方式面临着众多的挑战和问题,如何利用数字化手段更好地促进环境育人、资源育人、教师育人以及教学法育人,重构数字化育人新范式,是当前世界高等教育界正在努力探索的新领域,育人方式变革迫在眉睫。
1.教育数字化鸿沟依然存在并不断加剧
从全球范围来看,经济与社会发展阶段的差异等因素导致世界不同地区间数字化学习公平存在严重鸿沟。世界高等教育数字化转型处于不均衡状态,不同国家与地区的高等教育数字化具有明显的发展阶段差异性。而且,疫情一方面放大了数字鸿沟带来的教育不公平问题,不同地区之间的设备条件水平不均衡在疫情背景下对学生学习产生的影响加大;另一方面学生骤然脱离教师指导、同伴合作、课堂氛围等大学校园提供的诸多学习支持要素,学生个体以及家庭环境对学习效果的影响更为突出,由此产生了学生在高等教育数字化背景下心智投入、学习方法、信息素养等方面的“新数字鸿沟”。
2.数字化建设仍需不断完善以支持学生全面发展
在以学习者为中心理念的倡导与带动下,政府、高校、教育机构、社会等更加关注学习者本身对知识的获取途径、学习过程与学习成效。这些将为全社会的数字化学习素养提升和数字化学习社会建设带来不可估量的作用。当前,由于思想观念、技术获得、政策激励、保障制度等方面的问题,数字化普及之路任重道远。
3.教师数字化理念与实践能力阻碍教学数字化转型
教师是教学的主导者,数字时代无疑会深刻地改变教师的内涵及其素养要求,目前高等教育教师数字化教学能力不足已成为教学数字化转型的限制因素。教师将数字技术融入教学的意识和素养、通过数字技术创新教学的能力仍有所欠缺。在未来世界高等教育的发展过程中,需要教师提升自身的数字胜任力并快速适应高等教育数字化新形势,成长为高层次、应用型、国际化的教学人才,为推动新形势下教育教学转型升级作好准备。
4.既有的教育教学方法在支撑数字时代复杂教学实践方面的局限性日趋凸显
高等教育数字化带来教育系统的更新变革,包括育人目标、教学理念等,教学方法的改革与创新尚未在教学实践中得到真正重视,教学方法的改革和创新始终是高等教育教学改革的重点和难点。如何发挥数字技术带来的优势,减轻教学方式改变所带来的影响,重建教育教学系统业务,赋予学生更多的学习掌控权,为学生提供探索、创造和已知或未知事物互动的机会仍然有待进一步探索。
(二)再造“数字化+”教育新模式
在多重因素的影响下,世界高等教育的办学模式破除了传统办学模式的桎梏与局限,迎来了全新的变革。如何将数字技术更好地融入办学模式当中,重组与再造“数字化+”的教育新模式,以提高教育教学质量、创新教育生态系统,仍需引起足够的重视。
1.全过程在线教育的办学模式改革任重道远
全过程在线教育从报名到学习再到考核全流程均在线上进行,目前涉及的学科范围及受益者范围仍然有限。相比较传统教学,全过程在线教育正在颠覆教学的形态、模式、方法, 赋予高等教育全新的生机,体现了数字技术的巨大变革力量。这种日益强大的力量引发了大学教育教学的思考,同时也带来了一系列思想、制度方面的冲突,形成新挑战。例如,疫情突然暴发,高校需要在较短的时间内就从线下教学运行转为完全在线教学运行,这对传统的教学、办学模式带来了严峻挑战,很多工作被迫仓促转为在线开展,遇到了一系列现实问题,完全在线教育的诸多挑战亟待解决。为进一步适应全过程在线教育的办学模式,需保证全过程在线教育的质量,提高全过程在线教育的社会认可度。国际组织需推动承认高等教育学历、文凭公约的更新,推动学历和课程学分相关的质量评估,在线教学平台应完善功能、重视学习者的交互体验,使全过程在线教育更为大众所接受。
2.重构与再造多专业学科交叉的数字化办学模式
传统学科制度根植于印刷技术环境,强调知识分工和知识体系的相互区隔。而数字化办学颠覆了传统的单门学科层制模式,通过网络扁平结构重新整合课程,学科之间、专业领域之间正在进行持续的细化、交叉和融合。针对技术发展和大学传统形成的“文化时差”,需要对课程体系进行重新塑造、对教学方式进行重构与再造,完成知识体系的重塑,挑战和突破人类已知的边界。国家、地区、高校之间需形成共识,使各学科、各专业之间获得充分的交流,形成开放、灵活、多元、动态的课程体系。
3.数字化教育缺乏灵活的学分认证与学位认证体系
目前高等教育机构的专业设置目标仍然是“专用型”人才培养,难以满足数字经济发展所需的 “复合型”人才的需求。数字化转型的关键是构建灵活的学分和学位认证体系,从而解除学生局限于学校身份标签的禁锢,打破地域界限,实现学生选课自由、学习自由和流动自由。
4.多边数字化合作办学仍缺乏相关经验和实践
目前, 多校与跨校区协同教育的形式和成果都略显单一,所涉及的课程范围和教学形式都非常有限。同时,各地、各校之间存在着数字化水平发展不一致和教学质量参差不齐的问题,对于如何因地制宜、因校制宜设计相关课程并调整教学模式,在进一步扩大合作范围的同时发挥各校特色优势,仍然缺乏相关经验和实践。在国际合作方面,还没有形成具有引领性、标志性的全球合作模式,内容资源、技术标准、教学规范、学制体制、法律制度等还存在着不适应、不统一、不健全等诸多问题,这需要引起足够的重视。
5.数字化教育资源共建共享与合作程度仍处于较低水平
数字化教育教学资源与环境天然具有共享性与传播性,优质资源在条件许可的情况下可以便捷地在一国之内甚至是全球范围内进行流动和扩散,直接推动教育理念、教学模式的加速变革,对整体教育质量提升和教育进步带来显而易见的作用。数字化教育资源共建共享需要建立系统、稳定的平台支撑以及政策层面的保障。资源共建共享网站长期的运维和发展应该保持长期稳定,但是实施过程中企业人员变动、双方项目制的合作方式都会带来一些不稳定性。从长期发展来看,需要建立政策的保障机制和技术支撑力量,才能保证整个工作得到更持续的积累和开展。目前全球的共建共享程度还较低,处在一国或一平台向另一国或另一平台的单向传输阶段,还需要各国增进共识,加强联合技术研发,共同致力于数字化资源的建设与使用。
(三)适应数字化管理新常态
高等教育管理体制虽逐渐发展、完善,但还不成熟,特别是在数字技术迅速发展的当今时代,高等教育在适应新的数字化管理体制方面还存在明显的问题,面临着一定的挑战。
1.缺乏与高等教育数字化相适应的大学支撑体系管理
高等教育数字化必然要求大学建立与之相匹配的支撑体系,这不仅包括各类数字化软硬件资源,还要建立柔韧的数字化管理体系。从当前的大学管理体系向数字化管理体系跨越,面临着诸多的挑战与现实问题,涉及办学经费投入、管理体制机制变革、新数字化信息化技术运用、观念理念转变、各类人员数字化素养与技能提升、制度规约的建立等,是覆盖大学运行的具有系统性特征的复杂工程问题。此外,高校各种管理系统还存在整合难度较大的问题,例如高校各个部门获取、处理信息的方式不同,影响了统一数据库的建立,数据只能通过限制性的数据流和渠道进行整合;高校教育治理在校内外都存在着数据模型不一致、不规范的问题,影响了高校信息技术分析结果的准确性;数字化校园治理的数据主要是显性信息和结果信息,而学校最重要的教学过程数据还没有纳入管理范畴。
2.数字化学习平台、资源的融合管理与协调发展面临诸多挑战
用数字化纽带推动职业教育、高等教育、继续教育和终身教育融合协调发展,是成人教育领域发展的一个必然方向。世界各国在陆续推进不同层次、不同阶段的高等教育学习平台、资源的融合协调发展,但由于各种类型的教育体制机制障碍、学习者自身的差异性、数字化资源的贯通性建设困难、制度政策的不连续等问题,融合协调发展面临着诸多挑战。
3.跨国、跨校的数字化协同教育体系的管理是全球教育数字化面临的新课题
在高等教育全球化的整体趋势下,教育数字化具有的互联互通与共享传播等特性,也使世界各国教育数字化发生紧密联系,在如何应对全球教育数字化合作与建设、加强管理与维护秩序、协调有序发展等方面提出了新课题。
4.开放式教育生态的治理为数字化管理带来不容回避的挑战
面向未来, 随着数字化转型的深入发展,开放式教育教学必然成为一种主流。课程管理、专业管理、教学管理、服务管理、平台管理、学校管理、联盟管理、安全管理等构成了生态管理的基本内容,需要政府在技术、制度、政策、法律、法规等方面进行规范和引导。开放式教育生态治理困难重重,需要汇聚世界高等教育的力量来寻求解决方案。
5.数字化教育管理技术与激励机制政策需妥善协调
高等教育数字化管理改革,还触及数字化教育管理技术与激励机制政策协调的问题。数字化教育管理技术发展固然有其自身的规律,但其不可避免地会受到激励机制政策的影响,从而表现出一些差异化的特征。从健康、规范、科学的角度来看,要妥善处理好二者的关联关系,更好地发挥出协调一致的促进作用,这面临着技术更迭速度、经费保障、政策取向、改革路径等问题,需要有从宏观规划到微观操作的改革支持。
(四)制定数字时代教育保障新规则
教育数字化转型需要从办学经费、各类人员数字素养与技能等方面提供保障。这面临着平台支撑、个人动力、政策取向、协同机制、质量认证、安全保障等问题,数字时代急需更新和加强保障机制,以更好地支撑和保障育人、办学及管理的顺利展开。
1.多元时空中师生协同创造的数字化平台保障存在一定的问题与挑战
在数字化高校及数字化高等教育平台的建设过程中,学习环境正在发生着翻天覆地的变化,学生从知识的接收者转型为教学的共同创造者,要求学生自主探索,充分发挥能动性。在提升师生信息素养的基础上,需要进一步形成师生协同创造的理念,从不同的侧面共同搭建实景学习、泛在学习、在线学习、虚拟学习、移动学习等新学习形态下的学习环境,更新学习标准和需求,使高等教育数字化保障体系跟上时代脚步。
2.个人信息化进程与学习型社会建设发展缓慢
相比基础设施信息化和教学方式信息化进程,个人信息化进程开始时间较晚,发展速度也较为缓慢。即使是在已经进入高等教育普及化阶段的国家,个人学习者仍然缺少主动学习的动力与能力,慕课“高辍学率、低结课率”的问题持续存在。建设学习型社会,需要对个体的学习意识和能力进行培养和提升。关注用户如何持续地获得知识、判断知识、更新知识,畅通渠道,培养自主学习能力,完成传统学龄阶段的“学生”到终身学习生态的“学习者”的转变尚处于探索阶段。
3.高校数字化建设与运行的组织政策亟需建设并完善
数字化建设要求高校进一步提升数字化运行能力,形成侧重数字化的高校特色组织政策。着重培养和招收具有数字化素养的高校管理人才,强化高校数字化战略意识, 加强高校数字化文化建设,并在发展过程中实现融合式技术创新、优质资源建设与应用创新、政府企业高校等机构协同创新。尤其是各国高校应发挥自身资源优势,加强数字化教育教学质量保障机制和信息安全保障机制建设。
4.产学研协同保障机制不充分
目前,数字技术的产学研协同在政策保障、资金支持以及社会认可度上仍然不足。企业应为数字化教学提供有效、可持续的运营机制,避免出现产学分离、技术与实际教学场景相分离的问题。高校在数字化教学中承担着前沿的研究和实践工作,洞悉最真实、最准确的教学需求。科研机构把握教学项目的设计和教育模式的创新。因此, 需进一步提供产学研协同的环境保障,推动大数据、虚拟现实、人工智能等技术应用的发展,创新教育形态,重塑教学流程。
5.高等教育数字化质量认证与可信安全保障需进一步加强
目前,高等教育数字化质量保障体制缺乏具有权威性的认证机制,而提供高等教育数字化质量认证能从根本上提升数字化教学整体质量。各国需进一步加强远程教育、在线教育的质量保障,及时更新数字化教育质量认证标准,加强监管与奖惩力度,加强国际合作。2021年,美国高等教育信息技术机构EDUCAUSE发布的《地平线报告》首次以信息安全为主题,安全事件已经成为常态事件,相对应的是信息安全领域劳动力的短缺。努力推动信息安全规则协调统一,加快信息安全伦理法制建设,完善监管机构与安全制度体制,保护公民的数字信息安全,是各国需集中注意、共同攻克的安全难题。高校也应明确建立数据透明体系,加强培养师生信息素养和信息安全意识。
(说明:本文节选自世界慕课与在线教育联盟秘书处于2022年12月8-9日召开的2022世界慕课与在线教育大会上发布的《无限的可能:世界高等教育数字化发展报告》第二部分“变革与挑战”。因篇幅限制,参考文献略。)
文献来源:世界慕课与在线教育联盟秘书处.高等教育数字化变革与挑战——《无限的可能:世界高等教育数字化发展报告》节选五[J].中国教育信息化,2023,29(1):44-60.DOI: 10.3969/j.issn.1673-8454.2023.01.005.
编辑:宋晓丽;审核:杨爱民



